J’ai visionné le documentaire « A contre sens » qui débunk les fakenews sur les véhicules électriques. Un documentaire orienté matériaux. J’étais très impatiente de le visionner et de vous exposer mon analyse. Voici ce que j’en retire.

L’objectif de ce documentaire est d’investiguer sur les critiques concernant l’impact environnemental et humain de la voiture électrique (VE). Il était disponible quelques jours, j’en ai profité. Voir leur site web pour les prochaines diffusions.
Cinq sujets ont été abordés, et je les traiterai dans cet ordre :
1/ Les terres rares
2/ Le Cobalt
3/ Le Lithium
4/ Le recyclage (des batteries)
5/ L’énergie
Précision : la plupart des chiffres et infos géopolitiques ou des marchés que je présente ne viennent pas du documentaire. C’est en complément.
1/ Les terres rares
Interview de Guillaume PITRON à l’origine du documentaire ‘La face cachée des énergies vertes’. Ils ont identifié que l’utilisation de ‘métaux rares’ est incorrecte. Mais ils n’ont pas relevé la confusion avec les métaux critiques comme je l’avais fait dans mon analyse ici.
Il y a d’ailleurs une vidéo de Le Monde qui reprend cette confusion assez énorme je dois le dire et qui ne permet pas au lecteur de comprendre de quoi l’on parle exactement. Vidéo disponible ici.
Pour démontrer que les VE ne contiennent pas forcément de terres rares ils ont démonté les moteurs d’une VE et d’une voiture thermique (VT). Pour résumer il n’y a que certaines technologies qui en contiennent, celles qui utilisent des aimants permanents.
Par contre on retrouve des terres rares dans le catalyseur des VT : le cérium. Mais ce n’est pas le seul cas. On utilise des terres rares dans de nombreux domaines et on en retrouvera quel que soit le véhicule, dans divers éléments.
On les retrouve dans la fabrication des aimants permanents (23%), les poudres de polissages (15%) utilisés dans les smartphones, la catalyse du craquage du pétrole (13%), la catalyse automobile (13%)… Donc cette histoire de terres rares est un faux problème tel qu’il est traité
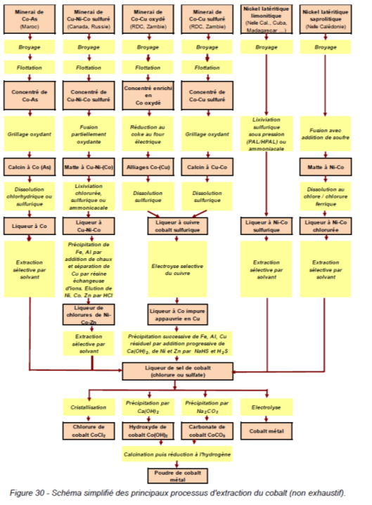
2/ Extraction du Cobalt (Co)
Les auteurs ont investigué dans les mines de Co au Congo (RDC) pour déterminer s’ils utilisent les enfants comme main d’œuvre. Pour résumer ils ne le nient pas, mais ce serait dans des mines artisanales illégales qui représentent 10% de la production.
Le Co est utilisé dans les cathodes de certaines batteries au lithium des véhicules électriques mais aussi dans d’autres types de batteries. Ce n’est pas exclusif. Les quantités sont variables en fonction des batteries de 0.1 à 1 kg de cobalt par kWh.

Le Co est un sous-produit de l’extraction du cuivre ou du Nickel. Il existe quelques mines au Congo plutôt artisanales qui exploitent le minerai de Co de manière exclusive. En 2018 75% du Co extrait provenait des mines de Cuivre et 26% des mines de nickel.
Il est dit dans le documentaire que le process d’extraction du Co à partir de la roche extraite est le suivant :
- concassage
- broyage (pour obtenir une pulpe)
- extraction à l’acide sulfurique. Acide qui est neutralisé avant d’être envoyé dans une décharge inerte.
Il manque des étapes dans le process. Il y a forcément des étapes haute température. Réalisées sur place ou ailleurs, mais vu qu’ils parlent d’acide sulfurique, étape réalisée après l’étape thermique, je pense qu’une partie est réalisée sur place.

Il n’est pas question ici d’impact sanitaire pour les travailleurs ni de l’impact environnemental de l’exploitation. Il est précisé que les lixiviats rejetés sont inertes mais qu’en est-il de leur toxicité ? Quelles sont les normes locales quant à la composition des rejets ?
La question de la demande n’est pas abordée : elle vient principalement des batteries de VE, MAIS ce n’est pas le seul domaine d’application. C’est dommage parce qu’il aurait été intéressant d’expliquer que ce n’est pas spécifique à ce matériau.

Il existe des alternatives au Co mais elles sont difficiles à mettre en œuvre. La stratégie est de diminuer les quantités de Co nécessaires, de diversifier les technologies et d’utiliser le recyclage pour récupérer de la matière première.
3/ Le lithium (Li)
Il est question ici de savoir si l’extraction du Li a un impact sur les flamants roses ainsi que sur la disponibilité en eau. Comme démontré, l’extraction de Li en Amérique du Sud est réalisée au Chili et non en Bolivie où les extractions y sont expérimentales.
La visite d’un site d’extraction dans le désert d’Atacama (Chili) montre qu’elle est réalisée par pompage d’une saumure riche en Li à travers une croute de sel (entre 1.5 et 60 m) puis par évaporation dans de grands bassins. C’est un sous-produit de l’extraction du potassium.

Cela permet de faire cristalliser le Li une fois le chlorure de potassium récupéré. La teneur en Li y est de 0.16% Une fois l’évaporation terminée elle atteint 6%. En fonction du type de sel obtenu, la production est traitée par généralement par la chaux (sqm.com).

Les industriels interrogés précisent que l’eau utilisée dans ces exploitations ne l’est que pour nettoyer les équipements. A priori sur cette histoire d’impact sur les flamants roses, pas vraiment de preuves probantes, pas d’études concluantes sur un impact direct et unique.
Le documentaire s’est focalisé sur cette question des flamants roses et disponibilité en eau, en omettant complètement que le Li pouvait être extrait d’une autre manière, via des mines, et qu’il y avait une question beaucoup plus stratégique.
L’un des plus gros producteurs n’est pas le chili mais l’Australie, où l’exploitation est faite dans des mines à ciel ouvert. Les minerais contiennent jusque 6% de Li2O. Ils produisent des composés simples du Li (carbonate, hydroxyde..) mais aussi un concentré de spodumène, minerai riche en Li utilisé directement par l’industrie verrière/céramique ou pour en extraire le Li.
Ce que produit l’Australie est en partie envoyé en Chine pour en extraire des composés simples du Li, utilisés dans les batteries

Petite parenthèse : le Li est très utilisé pour la fabrication du verre et de la céramique parce qu’il diminue sa température de fusion et améliore sa résistance chimique. On l’ajoute à hauteur de 0.1-0.25%. Également dans les fibres de verre jusque 0.7%.
4/ Le recyclage
La directive 2006/66/CE impose (entre autre) le recyclage de 50% du poids total des batteries. En fait c’est possible avec les blocs qui contiennent les cellules de la batterie. Ce n’est pas vraiment une contrainte technique.
Il est annoncé dans le documentaire qu’actuellement il est possible de recycler 95% de la batterie d’une voiture électrique. Cela vient de l’entreprise UMICORE en Belgique. Impressionnant… La séparation se fait à très haute température avec un procédé breveté.
Sauf que…
C’est un projet industriel pas encore mis en place. Cette technologie est issue d’un partenariat avec AUDI. Les objectifs étaient de recycler 95% de la batterie. Ils parlent aujourd’hui de « plus de 90% » ce qui est déjà très bien par ailleurs. Voir explications ici.
Les technologies de recyclage consistent à démonter les éléments, les broyer et récupérer les métaux par voie chimique (hydrométallurgie) ou bien encore la réutilisation de ces batteries pour d’autres applications afin d’allonger leur durée de vie.
Le recyclage est un enjeu stratégique. Les technologies se développent, il y encore peu de volumes, souhaitons qu’elles soient matures et performantes au moment où les volumes commenceront à être significatifs. Il n’y a, pas de raison pour que ce ne soit pas le cas.
5/ L’énergie
Il est question de l’impact du VE par rapport à un VT. Le mix électrique a bien sur un impact important sur la phase d’utilisation du véhicule. En prenant le cycle de vie complet, en considérant les filières de recyclage existantes, l’électrique a un impact CO2 plus faible que le thermique.
J’ai choisi une référence européenne mais sachez qu’en fonction de ce qui est pris en compte dans l’ACV les résultats peuvent être variables (BEV : voiture électrique, ICEV : voiture thermique).

En France le résultat serait encore plus bas. Le ‘BEV- coal’ serait une électricité issue du charbon uniquement. On peut donc imaginer que dans les mix européens, de manière générale, l’impact CO2 de la VE est plus faible que celui de la VT.
Par contre il est important de ne pas oublier les autres impacts associés à l’utilisation de matériaux issus de mines. Plus importante dans le cas de l’électrique. A noter que la source date de 2013, il faudrait vérifier si cela est toujours pertinent aujourd’hui.
POUR CONCLURE
Le documentaire démonte bien certaines fakenews, en restant sur les thématiques qu’il s’est imposé initialement. C’est déjà très bien sur ces fameux « métaux rares » qui n’existent pas. Mais je suis un peu frustrée pour être honnête. Il faudrait une 2e partie !
La présentation des impacts humains et environnementaux d’un point de vue toxicité manque dans ce documentaire. C’est un débat nécessaire pour que les entreprises prennent leur responsabilité et auditent toute la chaine d’appro jusqu’à la mine. Avec des exigences éthiques.
Mais ces impacts ne sont pas spécifiques à ces métaux, c’est le cas de pratiquement tous les métaux extraits. De la même manière chaque entreprise doit être responsable de ce point de vue. J’aurais aimé des éléments sur les exigences environnementales locales soient précisées.
Ce qui manque également dans ce documentaire, et qui aurait mérité un traitement plus important (histoire de nuancer un peu…) ce sont les tensions géopolitiques liées à l’utilisation de ces métaux critiques, pour diverses raisons :
COBALT
la demande est en forte hausse et on la production devra être doublée d’ici 2025. Côté géopolitique, la chine contrôle une grande partie des gisements en RDC. Il y a à la fois un risque de tension lié à différents facteurs géopolitiques et de transformation du marché.
Et un risque de compétition important entre les applications. Le cobalt est un matériau peu disponible (tension sur les appros) et peu substituable par rapport à d’autres métaux critiques.
LITHIUM
la demande est fortement tirée par le développement des VE. L’usage pour les batteries Li-ion pourrait représenter plus de 80% de la demande en 2025 et x5 en 2026 ! (~+17% par an). Les réserves sont abondantes mais il y a des enjeux géopolitiques et économiques majeurs notamment par la présence de capitaux chinois en Australie et au Chili. Il y a également un risque pour la production du verre et de la céramique si le spodumène est détournée pour les applications batteries.
TERRES RARES
le marché est tiré par la demande en aimants permanents. La chine domine largement le marché et il y a la menace des quotas chinois sur la production. Ce sont des matériaux stratégiques, utilisés dans les secteurs de l’automobile, l’énergie et de la défense.
Vous voyez qu’il serait possible de mettre en exergue ces aspects là sans mettre de côté les impacts environnementaux et humains. Tout en balayant d’un revers certain fakenews. A part les éléments géopolitiques et économiques, le reste n’est pas spécifique aux VE.
Je vous encourage à regarder ce documentaire qui a le mérite de traiter certaines questions différemment de ce que l’on entend habituellement. La diversité de l’information est importante.
Il n’est pas facile de tout traiter en 1h30, cela demande du temps et des moyens.
J’encourage donc les auteurs, s’ils souhaitent faire une 2e partie, à traiter ces sujets géopolitiques majeurs et la question des impacts humains/environnementaux d’un point de vue toxicité.
Sources :
– L’élémentarium
– Mineral.info
– Publication impact VE vs VT
Petit lien vers le Thread Twitter :

Laisser un commentaire